¡Caminando hacia el éxito!

Aprende en Comunidad

Avalados por :

¡Acceso SAP S/4HANA desde $100!

Acceso a SAP

Antecedentes y Proceso de Obtención de ERP en SAP: Datos Maestros y Determinación de Fuentes

  • Creado 01/03/2024
  • Modificado 01/03/2024
  • 14 Vistas
0
Cargando...
Antecedentes de la obtención de ERP

En el sistema ERP, las fuentes se refieren en el procedimiento de planificación para generar propuestas de adquisición. Las fuentes proporcionan el material o servicio para lograr los KPI de la empresa. En este blog, vamos a discutir las fuentes de material en el sistema SAP ECC y su simplificación lograda en SAP S/4HANA.

La principal fuente para la adquisición externa de material es el proveedor y para la adquisición interna, es la propia tienda de producción. Estas fuentes se identifican en la ejecución de MRP para finalizar las propuestas de adquisición. En SAP, este mecanismo se llama Determinación de Fuente. La determinación de fuente se basa en la definición de datos maestros. A continuación se muestra la lista de elementos de datos maestros en SAP que se utilizan para finalizar las propuestas de adquisición.

Datos Maestros en el proceso de obtención de SAP








































Datos Maestros Utilizado en ECC SAP S/4HANA
Lista de Materiales Producción interna Obligatorio Obligatorio
Enrutamiento Producción interna Obligatorio Obligatorio
Versión de Producción Producción interna Opcional Obligatorio
Lista de Fuentes Adquisición Externa Obligatorio Opcional
Registro de Información de Compras Adquisición Externa Obligatorio Obligatorio



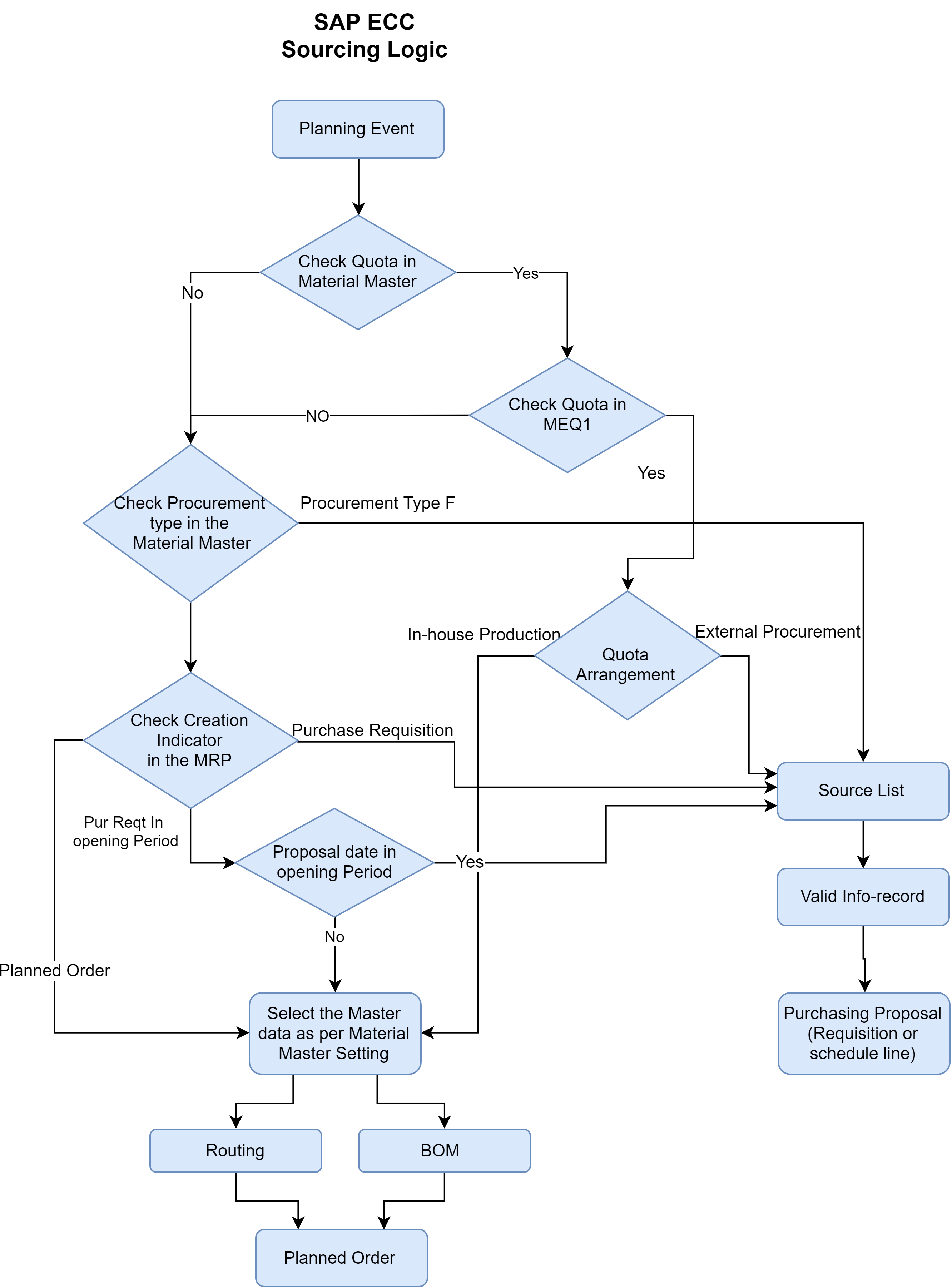
Concepto de Determinación de Fuente en ECC

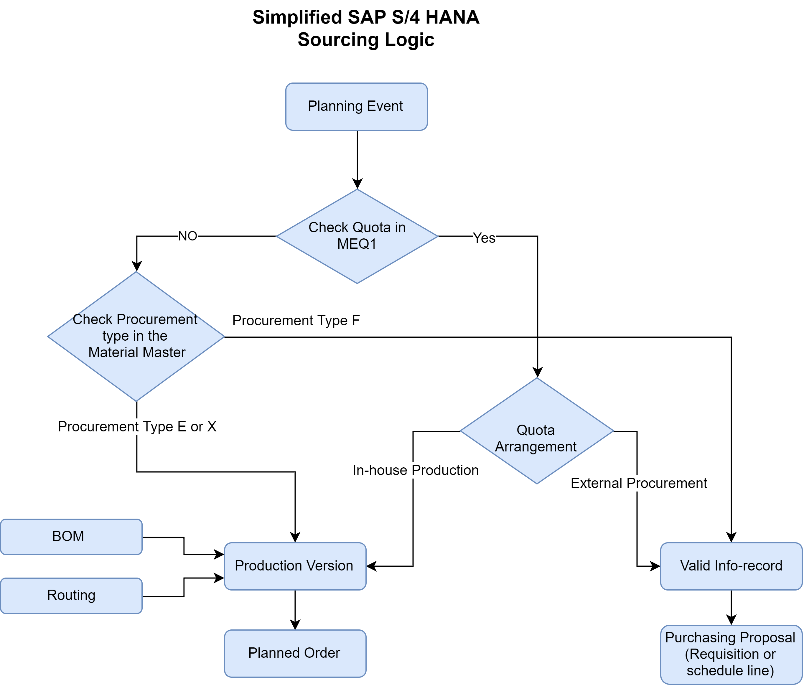
Antes de la introducción de SAP S/4HANA, debido a las limitaciones técnicas de ECC, la determinación de fuente se basaba en múltiples parámetros de usuario. Los valores de parámetros de usuario de disposición de cuota, selección de lista de materiales, selección de enrutamiento participan en la ejecución de planificación para ayudar en la determinación correcta de la fuente. En SAP S/4HANA, el proceso se simplificó debido a la computación en memoria. La determinación de fuente de ECC se puede representar como se muestra a continuación,







Al observar el procedimiento, se puede prever el mayor tiempo de ejecución del proceso de planificación en ECC. Por otro lado, el proceso se simplifica en SAP S/4HANA para lograr un mejor rendimiento de planificación.



Simplificación de la Determinación de Fuentes en S/4 HANA





Los siguientes cambios se incorporan en SAP S/4HANA para lograr la simplificación del proceso. (Para más información, consultar la Nota SAP 2268069)













































Pedro Pascal
Se unió el 07/03/2018
Pinterest
Telegram
Linkedin
Whatsapp

Sin respuestas

No hay respuestas para mostrar No hay respuestas para mostrar Se el primero en responder

contacto@primeconsultor.com

+1 (305) 285-8622

© 2025 Todos los derechos reservados.

Desarrollado por Prime Consultor

¡Hola! Soy Diana, asesora académica de Prime Consultor, indícame en que Academia SAP estás interesado, saludos!
Hola ¿Buscas Academias SAP?