¡Caminando hacia el éxito!

Aprende en Comunidad

Avalados por :

¡Acceso SAP S/4HANA desde $100!

Acceso a SAP

Guía Completa de Consultoría Estratégica en Proyectos Empresariales con SAP y TOGAF

  • Creado 01/03/2024
  • Modificado 01/03/2024
  • 35 Vistas
0
Cargando...
En este blog, discutiré algunos aspectos importantes de la consultoría estratégica que desempeña un papel clave en una gran organización que utiliza SAP u otro software empresarial similar. La información en este blog ayudará en la toma de decisiones para emprender proyectos importantes en el entorno empresarial.

Los proyectos importantes en un entorno empresarial son los siguientes:

  • Actualizar sistemas ERP

  • Actualizar sistema Middleware

  • Actualizar sistemas heredados

  • Convertir todas las aplicaciones heredadas

  • Implementar proceso de gestión del cambio

  • Implementar nuevo sistema de tickets para todos los procesos comerciales en el entorno

  • Implementar estándares de documentación para todos los procesos comerciales en el entorno


El método de desarrollo de arquitectura (ADM) es un componente clave del estándar The Open Group Architecture Framework (TOGAF) que es adaptable a cualquier organización que utilice Arquitectura Orientada a Servicios (SOA) para realizar sus negocios y enviar y recibir transacciones comerciales a socios. TOGAF tiene muchos socios como ORACLE, IBM, HP, SAP que hacen que el estándar TOGAF sea muy robusto y un marco más genérico para adaptarse e implementarse en cualquier industria de Tecnología de la Información (TI) o de Servicios.

Las organizaciones utilizan un acrónimo llamado 'BDAT' al planificar la adaptación del marco de arquitectura para llevar a cabo los grandes proyectos. La abreviatura de BDAT es la siguiente.

  • B: Negocio

  • 😧 Datos

  • A: Aplicación

  • T: Tecnología


En realidad, el negocio es un componente clave que a su vez crea datos que a su vez utilizan aplicaciones que se construyen utilizando tecnología de la información (TI) en cualquier entorno empresarial.

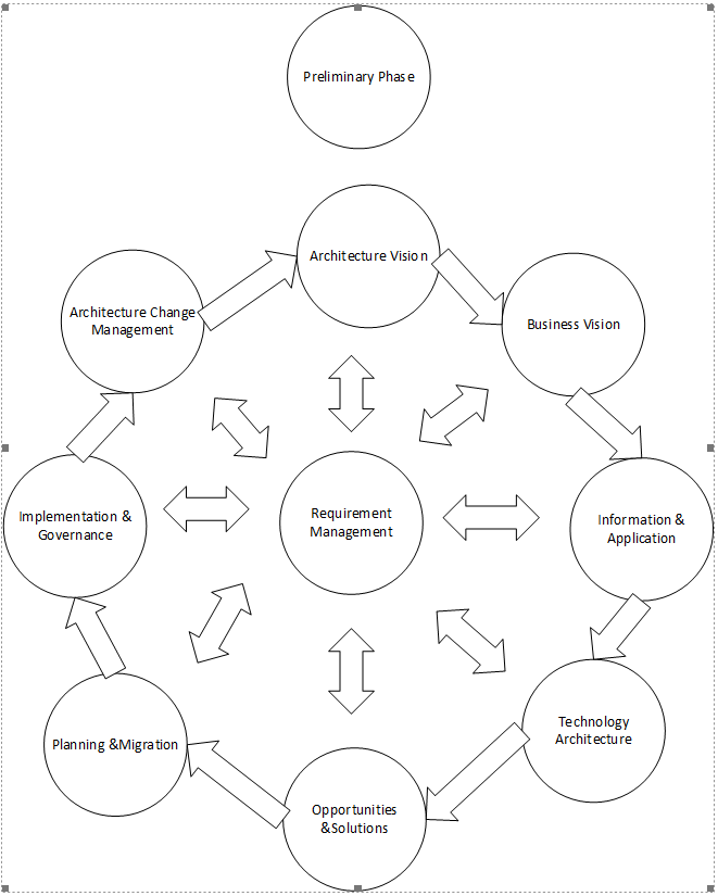
¿Qué son ADM y sus fases?

ADM consta de 8 fases, incluida una fase Preliminar y una fase de Gestión de Requisitos. ADM es un ciclo de eventos interdependientes entre sí, y la fase de gestión de requisitos se encuentra en el centro, como se muestra en el diagrama a continuación.



Las fases de ADM son las siguientes.

  1. Fase de Visión de la Arquitectura

  2. Arquitectura Empresarial

  3. Arquitectura de Información y Aplicación

  4. Arquitectura Tecnológica

  5. Oportunidades y Soluciones

  6. Planificación y Migración

  7. Implementación y Gobierno

  8. Gestión del Cambio de Arquitectura


¡Explicaré las fases en mi próximo blog!

¡Estén atentos!
Pedro Pascal
Se unió el 07/03/2018
Pinterest
Telegram
Linkedin
Whatsapp

Sin respuestas

No hay respuestas para mostrar No hay respuestas para mostrar Se el primero en responder

contacto@primeconsultor.com

+1 (305) 285-8622

© 2025 Todos los derechos reservados.

Desarrollado por Prime Consultor

¡Hola! Soy Diana, asesora académica de Prime Consultor, indícame en que Academia SAP estás interesado, saludos!
Hola ¿Buscas Academias SAP?