¡Caminando hacia el éxito!

Aprende en Comunidad

Avalados por :

¡Acceso SAP S/4HANA desde $100!

Acceso a SAP

Guia Completa para Fases de Implementação Greenfield do S/4HANA 1909 e Melhores Práticas

  • Creado 01/03/2024
  • Modificado 01/03/2024
  • 20 Vistas
0
Cargando...
Este post do blog fornecerá uma visão geral rápida sobre a Implementação Greenfield do S/4HANA 1909.


Visão Geral


Este Roadmap é destinado à equipe SAP BASIS em um projeto de implementação do SAP S/4HANA localmente. Este Roadmap é composto por diferentes Fases e fornece detalhes de alto nível para cada fase.

As fases incluem -

  1. Arquitetura SAP

  2. Planejador de Manutenção

  3. Preparação para Instalação

  4. Instalação do SAP S/4HANA 1909

  5. Ativação de Melhores Práticas

  6. Cockpit de Migração do SAP S/4HANA







Arquitetura SAP


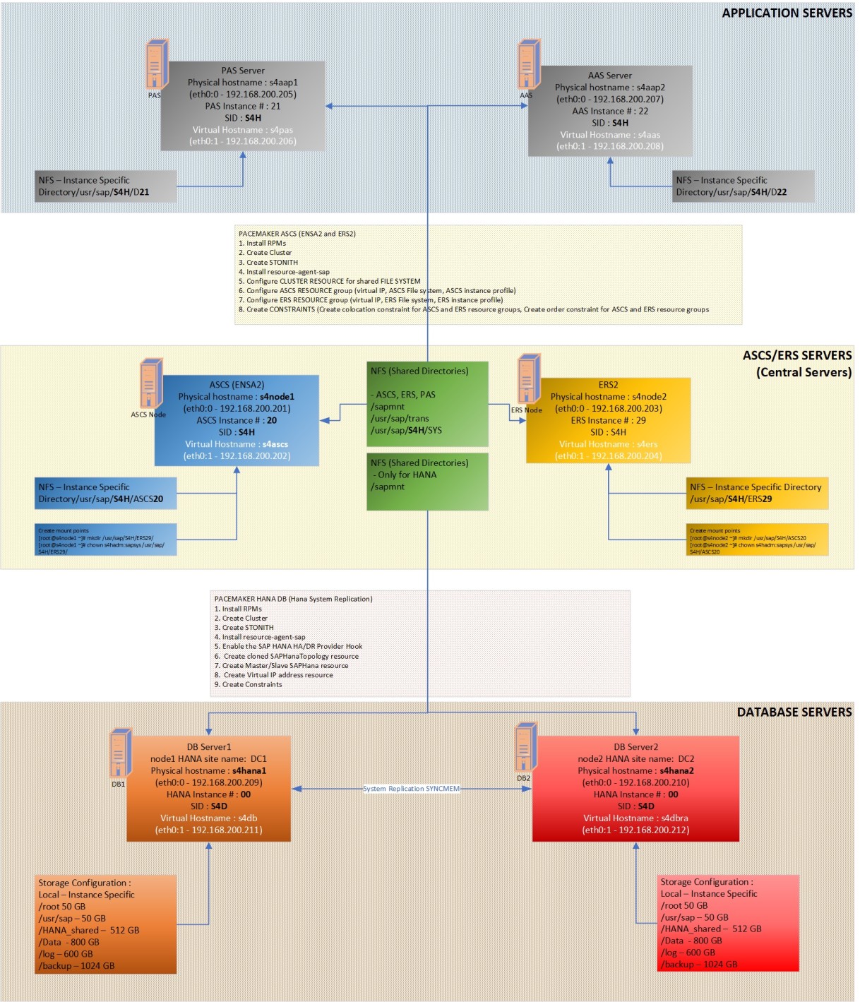
Na fase de Arquitetura SAP, defina o design geral para o sistema SAP S/4HANA. Isso é baseado em diferentes fatores como - local / hiperscaler (AWS, Azure), versão do SO (RHEL, SUSE), estratégia de replicação do HANA (com base no requisito de RPO/RTO), estratégia de backup.

Aqui neste exemplo, o SAP é implantado no data center local, sistema operacional RHEL 8.1 com PACEMAKER (para ASCS e HANA), estratégia de replicação do HANA SYNCMEM.




Planejador de Manutenção


Na fase de Planejador de Manutenção, crie o arquivo stack.xml selecionando os componentes de software apropriados e baixando todos os componentes necessários.

  1. Acesse o mercado SAP

  2. Selecione o planejador de manutenção

  3. Selecione o tile Fiori Plano para SAP S/4HANA

  4. Selecione Instalar um novo SAP S/4HANA

  5. Em seguida, insira SID = S4H ; selecione Versão de Destino = SAP S/4HANA 1909 ; Stack de Destino = 02

  6. Em seguida, selecione Co-deployed com Backend para o FIORI. Para abordagem de implantação FIORI diferente, verifique este link

  7. Em seguida, Continuar Planejamento --> selecione Arquivos dependentes de OS/DB --> e clique em Adicionar ao Cesto de Downloads .



Preparação para Instalação


Na fase de Preparação para Instalação, realize todos os pré-requisitos para as instalações.

Considere os seguintes pontos -

  1. Configurações recomendadas do SO

  2. IDs de usuários, criação de grupos

  3. Criação de sistema de arquivos, montagem e fornecimento de permissão apropriada

  4. Definir SID, Número da Instância

  5. Baixar todo o software



Configurações recomendadas do SO -


As seguintes configurações são aplicáveis para o banco de dados HANA -

  1. Desativar SELinux

  2. Configurar tuned para usar o perfil "sap-hana"

  3. Desativar ABRT, Core Dumps e kdump

  4. Desativar balanceamento automático de NUMA

  5. Desativar Páginas Grandes Transparentes (THP)

  6. Cluster-On-Die (COD) / tecnologia de cluster sub-NUMA (apenas plataforma Intel 64)

  7. Configurar Governador de CPU para desempenho (apenas plataforma Intel 64)

  8. Configurar Bias de Desempenho Energético (EPB, apenas plataforma Intel 64)

  9. Desativar Mesclagem de Páginas do Kernel (KSM)

  10. Aumentar kernel.pid_max




Para etapas detalhadas, consulte a nota SAP - 2777782 - SAP HANA DB: Configurações de SO Recomendadas para RHEL 8


IDs de usuários, grupo -


Durante a instalação, o instalador
Pedro Pascal
Se unió el 07/03/2018
Pinterest
Telegram
Linkedin
Whatsapp

Sin respuestas

No hay respuestas para mostrar No hay respuestas para mostrar Se el primero en responder

contacto@primeconsultor.com

+1 (305) 285-8622

© 2025 Todos los derechos reservados.

Desarrollado por Prime Consultor

¡Hola! Soy Diana, asesora académica de Prime Consultor, indícame en que Academia SAP estás interesado, saludos!
Hola ¿Buscas Academias SAP?